四子言志抒宏愿 圣师循循启慧思
——《子路、曾皙、冉有、公西华侍坐》教学设计
字数:2054
2025-11-23
版名:教育理论
□卫梦姣
教学目标
1.梳理文本,概括孔门四位弟子的人生志向、性格,归纳孔子的评志、态度。
2.对比、分析四位弟子观点的侧重点,探析孔子评志态度背后蕴含的教育理念和治国理想。
3.整体把握儒家思想的价值,联系当下时代,认识其先进性,增强文化自信,厚植家国情怀,思考个人理想与社会责任的统一性。
教学流程
(一)情境创设
【出示学习情境】
关于文学影视社团拍摄脚本征集的通知
亲爱的同学们:
为深度诠释儒家思想的深邃智慧,我校文学影视社团拟拍摄以《子路、曾皙、冉有、公西华侍坐》为蓝本的儒家论道纪录片。现面向全体同学征集视频拍摄脚本,诚邀思维灵动、热爱创作的你加入。
××校文学社团
××年××月××日
(二)纪录片之场景还原
活动一:速读觅真章:初览侍坐对话,确定拍摄信息
【老师活动】
提问:请速读文本,说说文本涉及几个人物?可以划分为几个部分?试用简洁的语言概括。
【学生活动】
学生自由朗读全文(标清段落、标注字音),圈定核心情节与人物,发言交流。
活动二:细剖拟订脚本,拆解述评内容,设计镜头语言
【老师活动】
1.出示学习任务
①请再次细读文本,以小组为单位填写表格,限时6分钟。
②按照抽取的拍摄场次任务卡,撰写拍摄脚本,限时4分钟。
2.组织小组合作探究
①教师巡视小组讨论,适时点拨,关注困惑问题。
②组织小组依次上台展示学习成果(拍摄脚本及情景再现)。
【学习支架】
1.提供问题链
①阅读孔子“问志”文本,概括孔子如何问志。文本营造了一种什么样的对话氛围?从中可以看出孔子是怎样的师者形象?
②阅读弟子“述志”文本,概括四位弟子如何言志。他们各自有怎样的志向?侧重于治国的哪一方面?四人之志有何关联?从中看出他们怎样的性情?
③阅读孔子“评志”文本,概括孔子评志内容。孔子对四弟子所述之“志”是如何评价的?体现了什么态度?
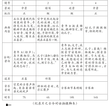
2.提供述志评志探究表格,拍摄脚本表格
表1:述志评志探究
表2:拍摄脚本(此处表格省略,参照“预设成果”表格)
【学生活动】
1.小组内部商议分工,抓住文本,协作完成表格。
2.根据抽取的学习任务卡,撰写对应的拍摄脚本表格。
3.以小组为单位上台汇报展示学习成果。
(三)纪录片之专家访谈
【教师活动】
1.访谈任务呈现
纪录片特设“专家访谈”板块,请你选择一位专家作为访谈对象,完成访谈记录表。
2.补充资料
【专家观点】
杨树达:孔子与曾点者,以点之言为太平社会之缩影也。(《论语疏证》)
朱熹:曾点之学,盖有以见夫人欲尽处,天理流行,随处充满,无少欠阙,故其动静之际,从容如此。而其言志,则又不过即其所居之位,乐其日用之常,初无舍己为人之意,而其胸次悠然,直与天地万物上下同流,各得其所之妙,隐然自见于言外。视三子之规规于事为之末者,其气象不侔矣,故夫子叹息而深许之。(《四书章句集注》)
钱穆:然孔子则寄慨于道大而莫能用,深惜三子者之一意于进取,而或不遇见用之时,乃特赏于曾皙之放情事外,能从容自得乐趣于日常之间也。(《论语新解》)
【学生活动】
以小组为单位,任选一专家观点为蓝本,利用所学访谈知识,完成访谈记录表及拍摄脚本,展示交流。
(四)纪录片之古今对话
【展示资料】
习近平总书记在党的十九大报告中提出:要在幼有所育、学有所教、劳有所得、病有所医、老有所养、住有所居、弱有所扶上不断取得新进展,保证全体人民在共建共享中有更多获得感。
【教师活动】
1.明确任务
纪录片特设“古今对话”板块,特邀同学们跨越时空与圣贤先哲对话。在对话中,你可以以新时代青年的身份向先辈谈一谈自己对“孔门论道”的感悟,也可以以圣人弟子的身份畅谈人生志向,“夫子”也会跨越时空,对你们的“志”作出回应。
2.适时提示
国泰方能民安,同学们在立志时既要结合个人兴趣、才能,也要结合时代特征和社会需求,把个人追求和国家发展、人类幸福紧密结合起来。儒家认为,修身方能齐家、治国、平天下。因而,立志后更应该加强个人修养,不断提升自我学识和人格境界,如此方能实现个人之“志”。
【学生活动】
自由表达,与老师、同学交流自己的观点。
【预设成果】
纪录片之古今对话拍摄脚本(见表格)
结束语:理想或许会破碎,但破碎的琉璃也美过尘埃,功或不在当世,但蝴蝶的翅膀会掀起时间的海浪。
点 评
新版高中语文课程标准强调:“要进一步改革语文课程的目标和内容,既要关注知识技能的外显功能,更要重视课程的隐性价值,还要关注语文课程在社会信息化过程中新的内涵变化;通过改革,让学生多经历、体验各类启示性、陶冶性的语文学习活动,逐渐实现多方面要素的综合与内化,养成现代社会所需要的思想品质、精神面貌和行为方式。”卫梦姣老师《侍坐》这一课的教学设计,很好地践行了新课标思想,融古烁今,借助现代技术,深入挖掘了先贤思想的宝贵精神,发扬了传统文化。本设计的亮点在于:一是借助“脚本拍摄”这个真实情境,顺应当代文字与视频互转的社会需求,激发了学生深入阅读文本的兴趣,培养了其创造力。二是引入AI技术,通过“数字人”与现代人对话的形式,打破了古今壁垒,实现了古为今用,使古人智慧在当代社会得到了活化。因此可以说,卫老师这篇设计,对我们数字时代的文言文教学路径作出了很有价值的尝试。
(点评教师:闫永强)
教学目标
1.梳理文本,概括孔门四位弟子的人生志向、性格,归纳孔子的评志、态度。
2.对比、分析四位弟子观点的侧重点,探析孔子评志态度背后蕴含的教育理念和治国理想。
3.整体把握儒家思想的价值,联系当下时代,认识其先进性,增强文化自信,厚植家国情怀,思考个人理想与社会责任的统一性。
教学流程
(一)情境创设
【出示学习情境】
关于文学影视社团拍摄脚本征集的通知
亲爱的同学们:
为深度诠释儒家思想的深邃智慧,我校文学影视社团拟拍摄以《子路、曾皙、冉有、公西华侍坐》为蓝本的儒家论道纪录片。现面向全体同学征集视频拍摄脚本,诚邀思维灵动、热爱创作的你加入。
××校文学社团
××年××月××日
(二)纪录片之场景还原
活动一:速读觅真章:初览侍坐对话,确定拍摄信息
【老师活动】
提问:请速读文本,说说文本涉及几个人物?可以划分为几个部分?试用简洁的语言概括。
【学生活动】
学生自由朗读全文(标清段落、标注字音),圈定核心情节与人物,发言交流。
活动二:细剖拟订脚本,拆解述评内容,设计镜头语言
【老师活动】
1.出示学习任务
①请再次细读文本,以小组为单位填写表格,限时6分钟。
②按照抽取的拍摄场次任务卡,撰写拍摄脚本,限时4分钟。
2.组织小组合作探究
①教师巡视小组讨论,适时点拨,关注困惑问题。
②组织小组依次上台展示学习成果(拍摄脚本及情景再现)。
【学习支架】
1.提供问题链
①阅读孔子“问志”文本,概括孔子如何问志。文本营造了一种什么样的对话氛围?从中可以看出孔子是怎样的师者形象?
②阅读弟子“述志”文本,概括四位弟子如何言志。他们各自有怎样的志向?侧重于治国的哪一方面?四人之志有何关联?从中看出他们怎样的性情?
③阅读孔子“评志”文本,概括孔子评志内容。孔子对四弟子所述之“志”是如何评价的?体现了什么态度?
2.提供述志评志探究表格,拍摄脚本表格
表1:述志评志探究
表2:拍摄脚本(此处表格省略,参照“预设成果”表格)
【学生活动】
1.小组内部商议分工,抓住文本,协作完成表格。
2.根据抽取的学习任务卡,撰写对应的拍摄脚本表格。
3.以小组为单位上台汇报展示学习成果。
(三)纪录片之专家访谈
【教师活动】
1.访谈任务呈现
纪录片特设“专家访谈”板块,请你选择一位专家作为访谈对象,完成访谈记录表。
2.补充资料
【专家观点】
杨树达:孔子与曾点者,以点之言为太平社会之缩影也。(《论语疏证》)
朱熹:曾点之学,盖有以见夫人欲尽处,天理流行,随处充满,无少欠阙,故其动静之际,从容如此。而其言志,则又不过即其所居之位,乐其日用之常,初无舍己为人之意,而其胸次悠然,直与天地万物上下同流,各得其所之妙,隐然自见于言外。视三子之规规于事为之末者,其气象不侔矣,故夫子叹息而深许之。(《四书章句集注》)
钱穆:然孔子则寄慨于道大而莫能用,深惜三子者之一意于进取,而或不遇见用之时,乃特赏于曾皙之放情事外,能从容自得乐趣于日常之间也。(《论语新解》)
【学生活动】
以小组为单位,任选一专家观点为蓝本,利用所学访谈知识,完成访谈记录表及拍摄脚本,展示交流。
(四)纪录片之古今对话
【展示资料】
习近平总书记在党的十九大报告中提出:要在幼有所育、学有所教、劳有所得、病有所医、老有所养、住有所居、弱有所扶上不断取得新进展,保证全体人民在共建共享中有更多获得感。
【教师活动】
1.明确任务
纪录片特设“古今对话”板块,特邀同学们跨越时空与圣贤先哲对话。在对话中,你可以以新时代青年的身份向先辈谈一谈自己对“孔门论道”的感悟,也可以以圣人弟子的身份畅谈人生志向,“夫子”也会跨越时空,对你们的“志”作出回应。
2.适时提示
国泰方能民安,同学们在立志时既要结合个人兴趣、才能,也要结合时代特征和社会需求,把个人追求和国家发展、人类幸福紧密结合起来。儒家认为,修身方能齐家、治国、平天下。因而,立志后更应该加强个人修养,不断提升自我学识和人格境界,如此方能实现个人之“志”。
【学生活动】
自由表达,与老师、同学交流自己的观点。
【预设成果】
纪录片之古今对话拍摄脚本(见表格)
结束语:理想或许会破碎,但破碎的琉璃也美过尘埃,功或不在当世,但蝴蝶的翅膀会掀起时间的海浪。
点 评
新版高中语文课程标准强调:“要进一步改革语文课程的目标和内容,既要关注知识技能的外显功能,更要重视课程的隐性价值,还要关注语文课程在社会信息化过程中新的内涵变化;通过改革,让学生多经历、体验各类启示性、陶冶性的语文学习活动,逐渐实现多方面要素的综合与内化,养成现代社会所需要的思想品质、精神面貌和行为方式。”卫梦姣老师《侍坐》这一课的教学设计,很好地践行了新课标思想,融古烁今,借助现代技术,深入挖掘了先贤思想的宝贵精神,发扬了传统文化。本设计的亮点在于:一是借助“脚本拍摄”这个真实情境,顺应当代文字与视频互转的社会需求,激发了学生深入阅读文本的兴趣,培养了其创造力。二是引入AI技术,通过“数字人”与现代人对话的形式,打破了古今壁垒,实现了古为今用,使古人智慧在当代社会得到了活化。因此可以说,卫老师这篇设计,对我们数字时代的文言文教学路径作出了很有价值的尝试。
(点评教师:闫永强)